
FT04a - Test 5 - T.Variodrive 2023 -15- Hidráulica
Quiz by AGCO IBERIA S.A
Feel free to use or edit a copy
includes Teacher and Student dashboards
Measure skillsfrom any curriculum
Tag the questions with any skills you have. Your dashboard will track each student's mastery of each skill.
- edit the questions
- save a copy for later
- start a class game
- automatically assign follow-up activities based on students’ scores
- assign as homework
- share a link with colleagues
- print as a bubble sheet
- Q1
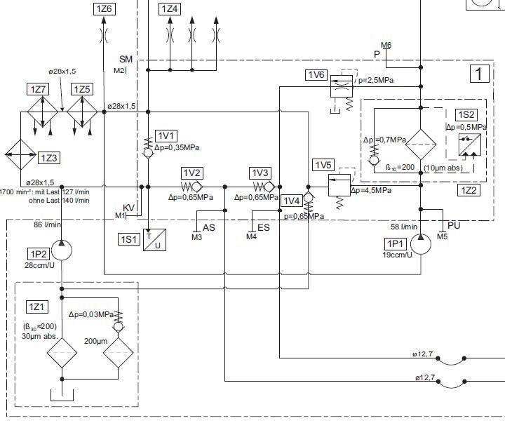
¿Cuál es la presión del circuito de baja (P) en un 900 Gen7?
30 bar.
18 bar.
25 bar.
30s - Q2
¿Cuál es la válvula mantenedora de la presión del circuito de baja, en una ML400?
1V1.
1V6.
1V4.
1V3.
1V5.
30s - Q3
¿Cuál es el sensor que calcula la temperatura del aceite de la transmisión ML400?
1S3
1S2
1S1.
1S4
30s - Q4
¿Cuál es la válvula antiretorno que garantiza la lubricación (SM) de la transmisión ML400?
1V5.
1V1.
1V6.
30s - Q5
¿Cuáles son los 2 parámetros que tienen que cumplirse, para que se active el código de fallo 4.1.50, obstrucción del filtro de presión S017 (1S2)?
Temperatura del aceite de transmisión inferior a 50º y una diferencia de presiones entre PU y P de 5 bar.
Temperatura del aceite de la transmisión superior a 50º y una diferencia de presiones entre PU y P superior a 7 bares.
Temperatura del aceite de la transmisión superior a 50º y una diferencia de presiones entre PU y P superior a 5 bares.
30s - Q6
¿Dónde están ubicadas las válvulas del circuito de baja de la transmisión ML400?
Están ubicadas externamente, en el lado derecho, por detrás del filtro de alta presión de la transmisión, todas en el mismo bloque.
En el interior de la transmisión, hay que sacar el módulo del vario para acceder a ellas.
En el lado izquierdo, detrás del depósito de gasoil, al lado del sensor de gamas.
30s - Q7
¿Cuál es la presión máxima del circuito de alta presión en una ML180 y en una ML400?
550 y 650 bar.
550 y 550 bar.
450 y 550 bar.
30s - Q8
¿Cuáles son las válvulas de Alta presión, que se pueden sustituir aunque están montadas en el interior del módulo del vario?
3V1 y 3V2
2V3, 2v4 y 2V5.
2V1 y 2V2.
30s - Q9
¿Cuántos Amperios tiene que tener, la válvula del turboembrague, para que el tractor alcance la máxima presión de la transmisión?
0.5 A.
1.40 A.
0.7 A.
1.0 A.
30s - Q10
¿Cuál es el tapón que tenéis que quitar para comprobar si hay una fuga en la válvula del turboembrague?
M20.
M22.
M26.
M24.
30s - Q11
¿Cuáles son las válvulas de la transmisión, que son iguales y se pueden intercambiar, para comprobar si una de ellas está dando una presión baja?
2V5 y 2V6.
2V3 y 2V4.
2V1 y 2V2.
30s - Q12
Si sustituís una transmisión vario o sustituís las válvulas de Alta presión 2V3, 2V4, 2V5 o 2V6 ¿Cuál es la precaución que tenéis que tener antes de poner en marcha el motor?
No es necesario tener ninguna precaución.
Llenar el depósito de gasoil para evitar que coja aire el circuito.
La transmisión debe rellenarse a través de la estación de llenado externa, por el punto PU, con 10 litros de aceite de transmisión, como mínimo.
30s - Q13
La válvula de refrigeración o lavado 2V5 está montada en el circuito delantero y trasero de la Alta presión, ¿qué presión de pilotaje tiene que tener en su lado opuesto para que se desplace y deje pasar el aceite al refrigerador AS?
45 bar.
7 bar.
25 bar.
14 bar.
30s - Q14
En las transmisiones que está montada la Y005 Válvula limitadora de velocidad ¿Cuántos mA tiene que tener cuando está activada, sin limitación?
350 mA.
800 mA.
1.40 mA.
30s - Q15
¿Cuánto tiempo permanecen alimentadas las electroválvulas de las Gamas I y II al realizar el cambio de las mismas?
Estan activas durante un periodo de 5 minutos, luego se corta la alimentacion.
Permanecen activas continuamente.
Solo se activan durante el cambio del sincronizado y es el sensor de las gamas, quien le indica la posición, para que corte la alimentación.
30s
